系统分析与设计课程平时作业
View the Project on GitHub Baigch/SWSAD
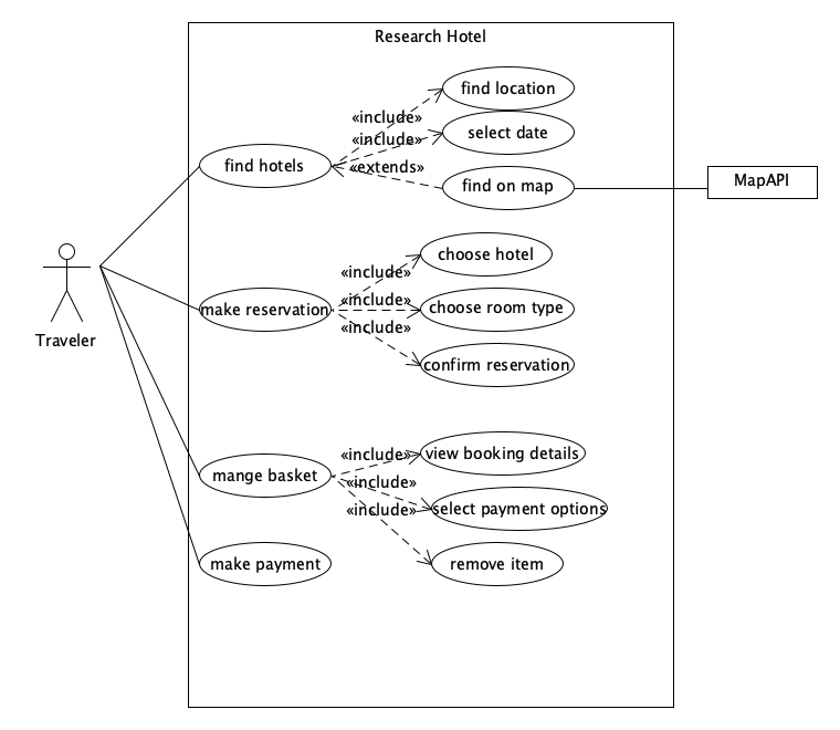
Asg-RH用例图
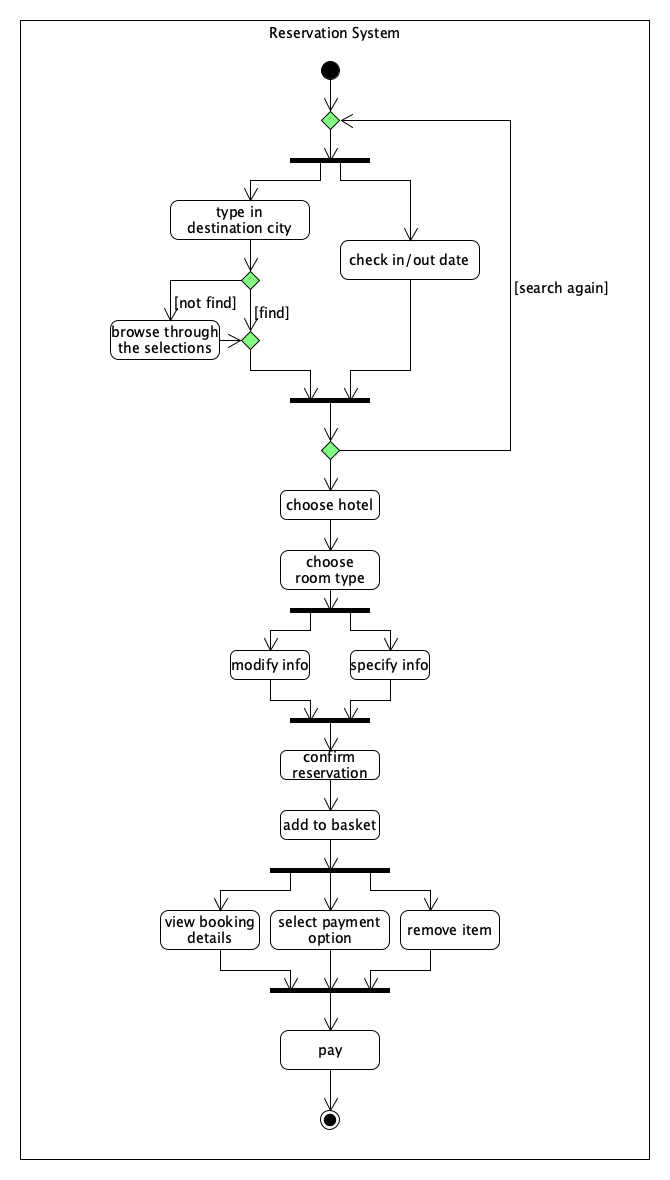
make reservation 用例活动图
多泳道建模”投递员使用投递箱给收件人快递包裹”
业务一:
业务二:
业务三:
快递柜系统业务用例图