系统分析与设计课程平时作业
用例的概念
用例是文本形式的情节描述,用以说明某参与者使用系统以实现某些目标,其本质是通过编写使用系统实现用户目标的情节来发现和记录功能性需求;
用例和场景的关系?什么事主场景或happy path?
场景事参与者和系统之间的一系列特定的活动和交互,也称为用例实例;用例就是一组相关的成功和失败场景集合,用来描述参与者如何使用系统来实现其目标;
主场景或happy path描述例满足涉众关注点的典型成功路径,通常不包括任何条件或分支;
用例有哪些形式?
Brief(high level)、Casual(简便格式)、Fully
对于复杂业务,为什么编制完整用例非常难?
对于复杂业务,涉及的业务场景会非常繁多,且复杂,通常情况下是将整个业务拆分成不同的子业务,根据子业务分别绘制用例图;而绘制完整的用例图会使得用例图显得复杂,且绘制过程不易,对于可能有相互联系的子业务之间的处理也不会很清楚,即便能完成绘制,其他人阅读起来也是非常不便。
什么是用例图?
用例图是描述用例、参与者以及它们之间关系的图,它从用户的角度来描述对信息系统的需求,分析产品的功能和行为;用例图定义和描述了系统的外部可见行为,是分析、设计直至组装测试的重要依据
用例图的基本符号与元素?
参与者:指系统以外的,在使用系统或与系统交互中所扮演的角色;

用例:包括变量在内的一组动作序列的描述,系统执行这些动作,并产生传递特定参与则的价值的可观察结果;

系统边界:用来表示正在建模系统的边界;
箭头:用来表示参与者和系统通过相互发送信号或信息进行交互的关联关系,箭头尾部用来表示启动交互的一方,箭头头部用来表示被启动的一方,其中用例总是要有参与者来启动;

关联关系;
包含关系:把几个用例的公共步骤分离成一个单独的被包含用例;

扩展关系:相对于包含关系一定要执行的特性,扩展关系是一种可选择执行的关系;

泛化关系:子用例继承父用例的所有结构、行为和关系
用例图的画法与步骤
用例图给利益相关人与开发者的价值有哪些?
首先用例图可以方便开发人员更快更清楚的获取需求,根据需求作出初步产品之后,用例图可以指导测试,以检验产品的合格性;最关键的是它还可以在整个过程中的其他工作流起到指导作用。
选择2-3个你熟悉的类似业务的在线服务系统,如定宾馆、定电影票、背单词App等,分别绘制它们的用例图,并满足一下要求:
墨墨背单词

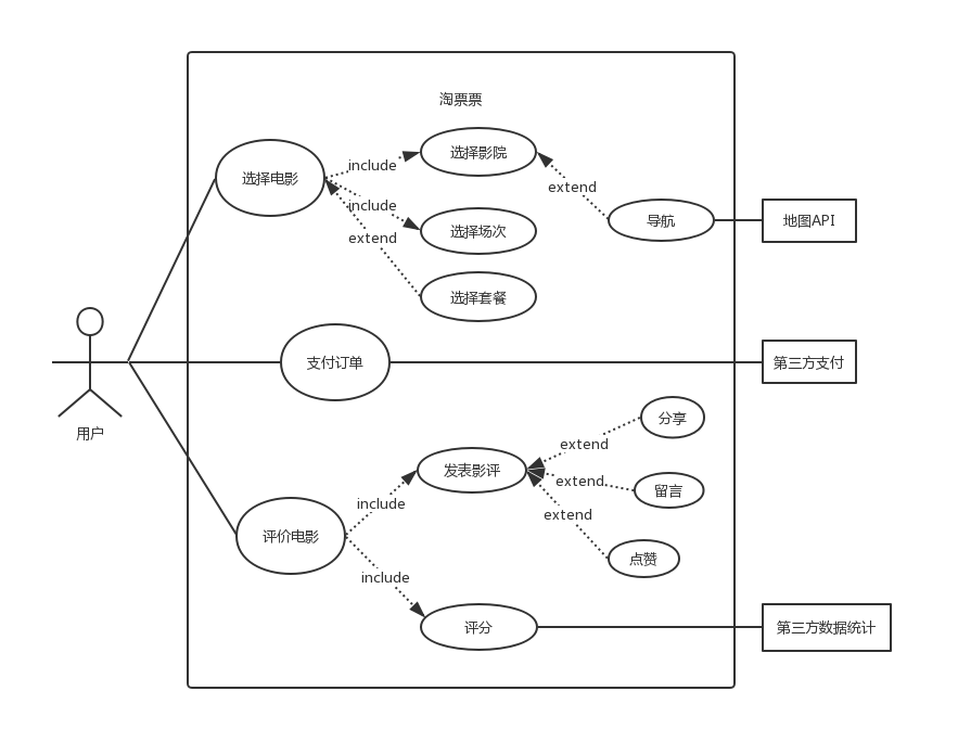
淘票票

为什么相似系统的用例图是相似的?
因为相似系统面对的场景都是相似的,即相似的用户的需求都无大的差异,这些需求之间的关系自然也是相似的,但这些相似系统之间除了相同的用例场景外,都会有一些自己的特色用例,以提高自身的竞争性
如果是定旅馆业务,请对比 Asg_RH 用例图,简述如何利用不同时代、不同地区产品的用例图,展现、突出创新业务和技术。
不同时代、不同地区,用户的需求会随着社会的进步体现出很大的不同,科技技术的提升会使得产品在开发和使用上有更好的体验,比如现在的一些应用中可以对房间进行3D环绕展示,让用户更好的了解房间状况;或者是这些应用收集用户平时的使用数据,使用推荐算法进行推荐展示等等,再加上如今很流行的筛选功能,都使得产品具有了很强的时代性,而这些时代性本身就是创新业务和技术的体现。
请使用 SCRUM 方法,选择一个用例图,编制某定旅馆开发的需求(backlog)开发计划表
| ID | Title | Est | Imp | How to demo |
|---|---|---|---|---|
| 1 | 搜索宾馆 | 25 | 90 | 输入地点、时间、入住人信息,进行搜索 |
| 2 | 预定房间 | 30 | 100 | 根据搜索结果,筛选心仪的宾馆房间,进行预订 |
| 3 | 支付 | 15 | 80 | 提交订单并支付 |
| 4 | 评价 | 10 | 60 | 用户办理退房后进行评价 |
根据任务4,参考 “使用用例点估算软件成本”,给出项目用例点的估算
按角色复杂度等级划分 UAW(未调整的角色的权值)

UAW = 25
按用例复杂度等级划分 UUCW(未调整的用例权值)

UUCW=90
UUCP(未调整的用例点)的估算
UUCP = UAW + UUCW = 115
TEF(技术和环境因子)的计算

TCF=0.6+(0.01*42)=1.02
环境复杂度因子ECF

ECF=1.4 + (-0.03*20.5) = 0.785
UCP(调整的用例点)计算
UCP = UUCP * TCF * ECF = 92.0805